新疆维吾尔自治区药品监督管理局
政府信息公开
政策
法律法规规章
规范性文件
政策解读
政策文件
政府信息公开指南
政府信息公开制度
法定主动公开内容
政府信息公开年报
政府网站年度报表
依申请公开
索引号:
MB197187X/2024-00181
发文字号:
发布机构:
成文日期:
主题分类:
有
效
性:
标
题:
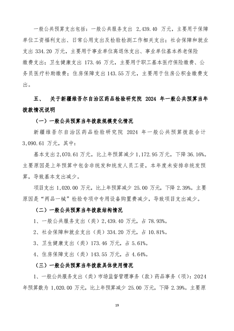
新疆维吾尔自治区药品检验研究院2024年单位预算公开报告
内容概述:
新疆维吾尔自治区药品检验研究院2024年单位预算公开报告
发布时间:2024-03-01 17:03 浏览次数:
【字体:
大
中
小
】
附件下载:
(此件于重新编辑)
相关链接:
自治区人民政府
国家药品监督管理局
自治区市场监督管理局
全国药监
北京市药品监督管理局
天津市市场监督管理委员会
河北省药品监督管理局
山西省药品监督管理局
内蒙古自治区药品监督管理局
辽宁省药品监督管理局
吉林省药品监督管理局
黑龙江省药品监督管理局
上海市药品监督管理局
江苏省药品监督管理局
浙江省药品监督管理局
安徽省药品监督管理局
福建省药品监督管理局
江西省药品监督管理局
山东省药品监督管理局
湖北省药品监督管理局
广东省药品监督管理局
广西壮族自治区药品监督管理局
海南省药品监督管理局
重庆市药品监督管理局
四川省药品监督管理局
贵州省药品监督管理局
云南省药品监督管理局
西藏自治区药品监督管理局
陕西省药品监督管理局
甘肃省药品监督管理局
青海省药品监督管理局
宁夏回族自治区药品监督管理局
主办单位:新疆维吾尔自治区药品监督管理局
版权所有:新疆维吾尔自治区药品监督管理局 Copyright©2019 All Rights Reserved.
技术支持:新疆维吾尔自治区药物警戒中心(0991)4336190
单位地址:新疆维吾尔自治区乌鲁木齐市新市区西八家户路518号 邮编:830054
备案号:
新ICP备19001199号
新公网安备 65010402001572号
网站标识码:6500000089号
< img src="//www.xinjiang.gov.cn/phpstat/count/10000001/10000001.php" alt="PHPStat Analytics"/>
财务管理