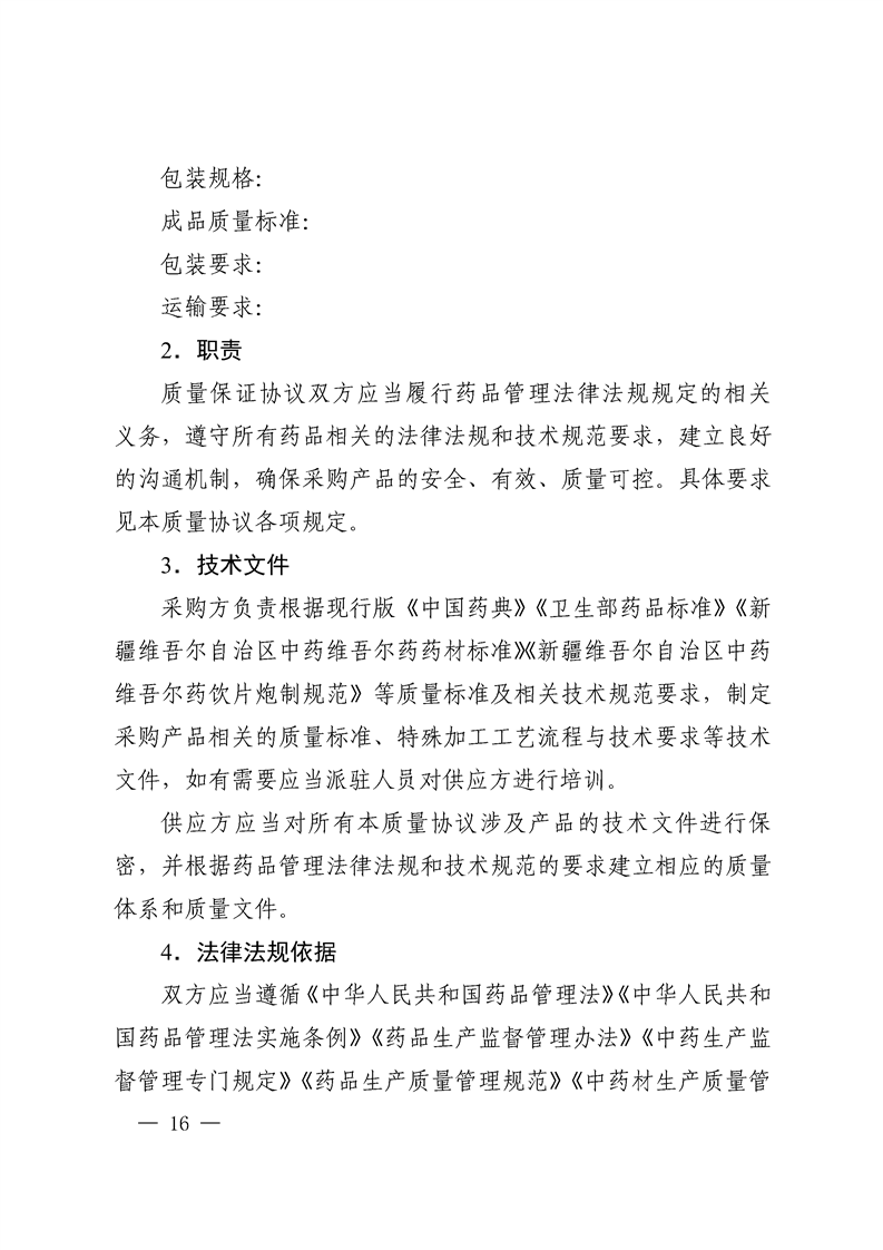
登录
注册
网站无障碍
机构概况
政务公开
政务服务
药品
医疗器械
化妆品
局领导
书记、局长:崔燕
副局长:田春海
副局长:苏君
副局长:余永强
......
更多
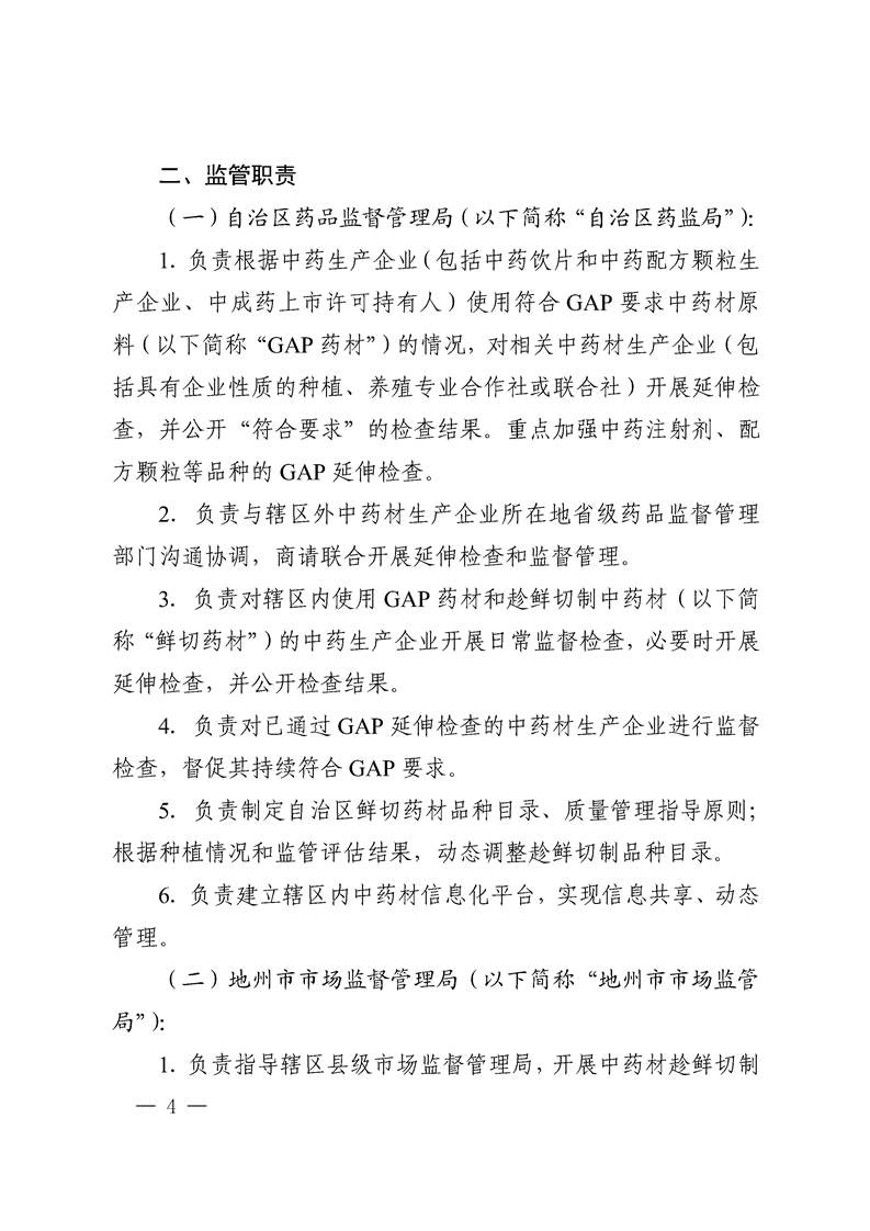
机构职能
(一)负责药品(含中药、民族药,下同)、医疗器械和化妆品安全监督管理。贯彻落实国家关于药品、医疗器械和化妆品监督管理的法律、法规、规章和政策,拟订地方性法规草案、政府规章草案,并组织实施。
......
更多
机关处室
综合办公室
法规财务处
行政许可审批处
注册管理处
药品生产监督管理处
......
更多
直属单位
自治区药品检验研究院
自治区药品审评查验中心
自治区药物警戒中心
政府信息公开
公示公告
建议提案
政策法规
行政许可
其他对外管理服务办理
注册管理
财务管理
人事信息
规划计划
涉企行政检查公示专栏
药品监管动态
药品公告通告
医疗器械监管动态
医疗器械公告通告
化妆品监管动态
化妆品公告通告
关于公开征求《关于高标准推进中药材生产质量管理规范及产地趁鲜切制监督实施的通知(试行)(征求意见稿))》意见建议的通告
2026-04-10 20:27 发布 点击:[
次]
相关链接:
相关附件:
自治区人民政府
国家药品监督管理局
自治区市场监督管理局
全国药监
北京市药品监督管理局
天津市市场监督管理委员会
河北省药品监督管理局
山西省药品监督管理局
内蒙古自治区药品监督管理局
辽宁省药品监督管理局
吉林省药品监督管理局
黑龙江省药品监督管理局
上海市药品监督管理局
江苏省药品监督管理局
浙江省药品监督管理局
安徽省药品监督管理局
福建省药品监督管理局
江西省药品监督管理局
山东省药品监督管理局
湖北省药品监督管理局
广东省药品监督管理局
广西壮族自治区药品监督管理局
海南省药品监督管理局
重庆市药品监督管理局
四川省药品监督管理局
贵州省药品监督管理局
云南省药品监督管理局
西藏自治区药品监督管理局
陕西省药品监督管理局
甘肃省药品监督管理局
青海省药品监督管理局
宁夏回族自治区药品监督管理局
主办单位:新疆维吾尔自治区药品监督管理局
版权所有:新疆维吾尔自治区药品监督管理局 Copyright©2019 All Rights Reserved.
技术支持:新疆维吾尔自治区药物警戒中心(0991)4336190
单位地址:新疆维吾尔自治区乌鲁木齐市新市区西八家户路518号 邮编:830054
备案号:
新ICP备19001199号
新公网安备 65010402001572号
网站标识码:6500000089号
< img src="//www.xinjiang.gov.cn/phpstat/count/10000001/10000001.php" alt="PHPStat Analytics"/>